Akreditasi A
Beranda
Tentang
Selayang Pandang
Sejarah
Visi dan Misi
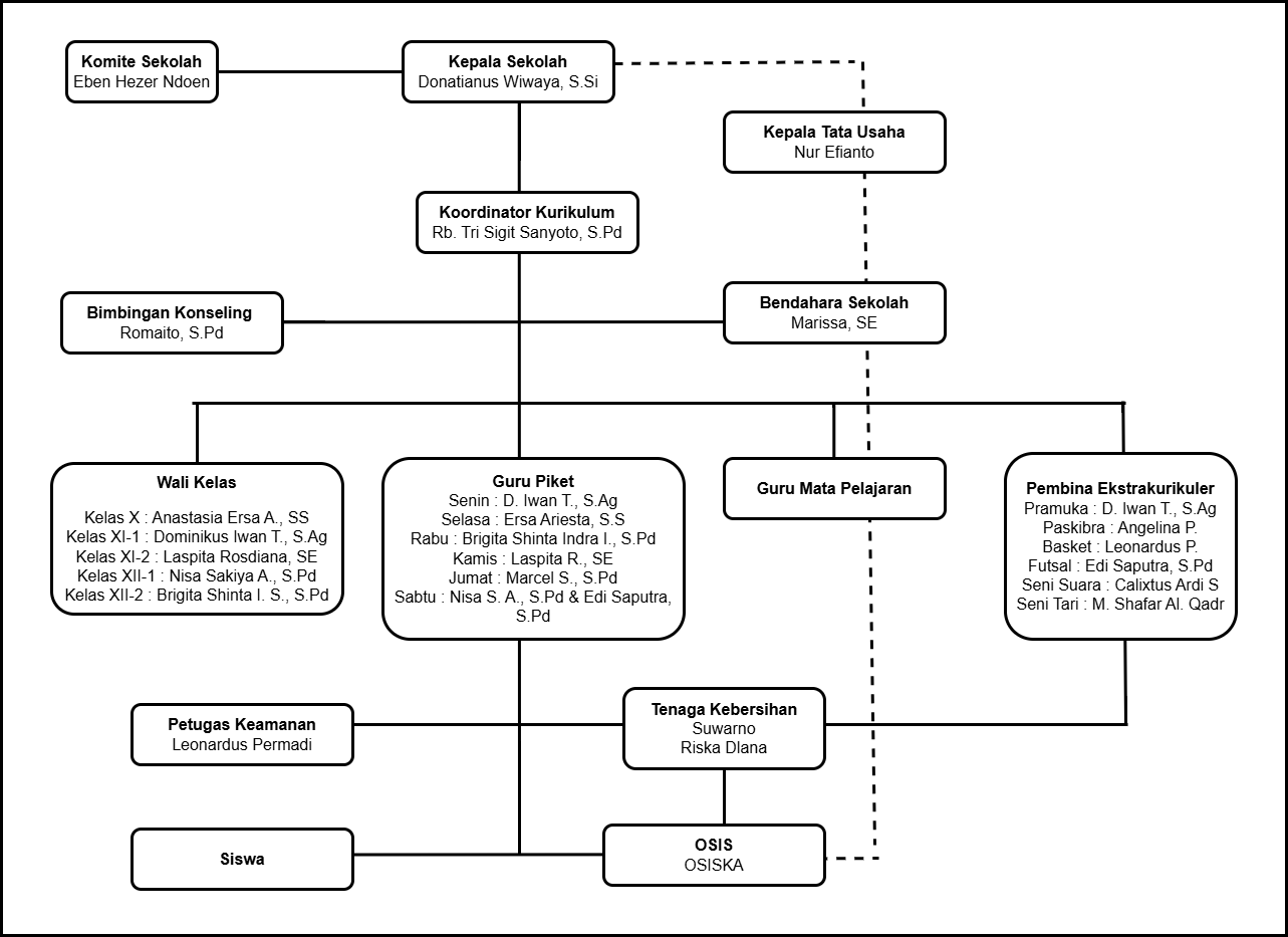
Struktur Organisasi
Informasi Umum
Akreditasi
Fasilitas
Prestasi Sekolah
Esktrakurikuler
Akademik
Mata Pelajaran
Jadwal Pelajaran
Siswa
Tenaga Kependidikan
Galeri
Informasi
Berita
Pengumuman
Agenda
SPMB
Struktur Organisasi